政府产业投资基金模式

Time:2024-11-01

走近产业基金——

 

文化产业基金

政府产业投资基金模式

供销社产业合作基金

国家产业引导基金

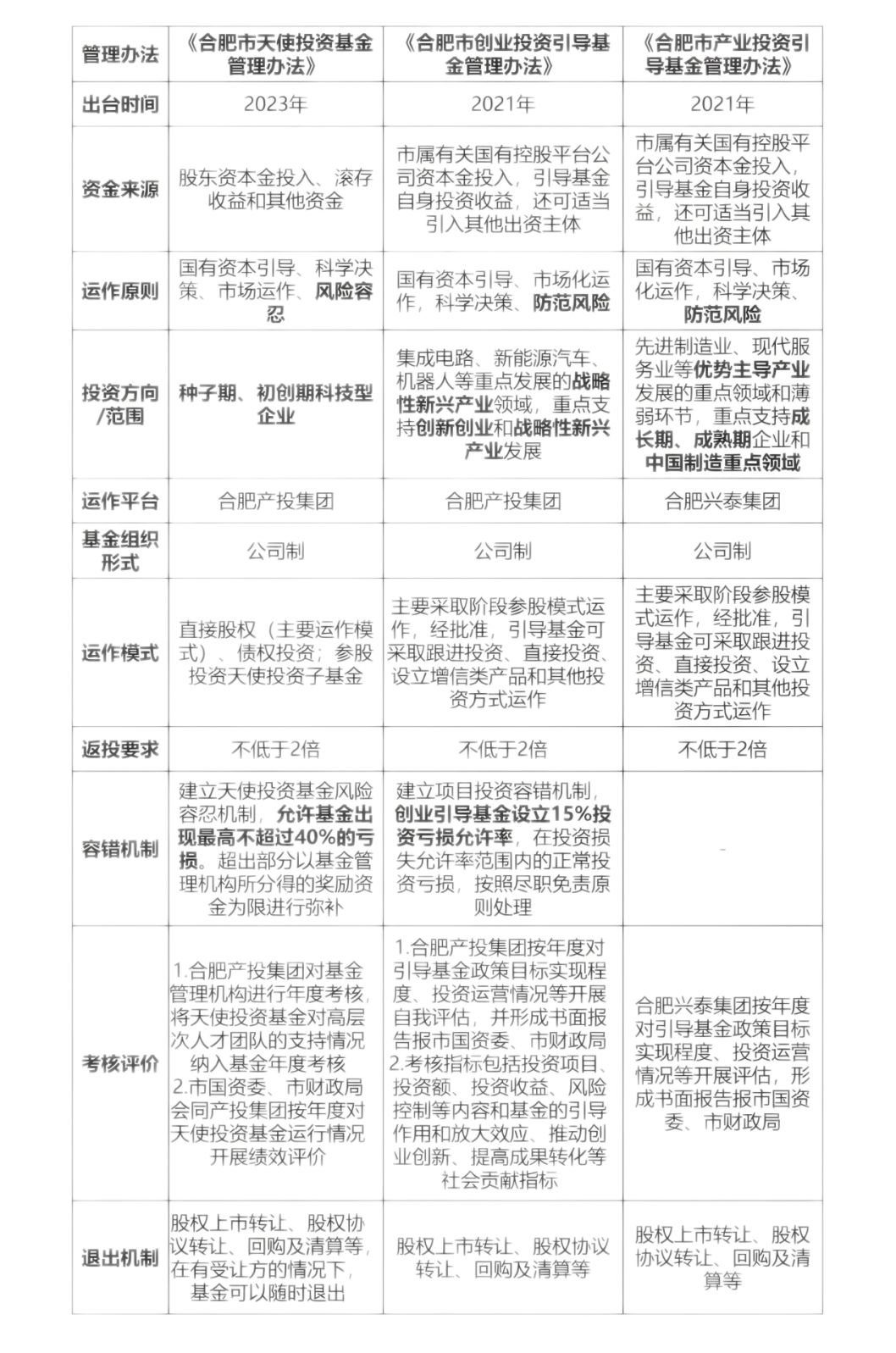
政府产业投资基金——安徽模式

 

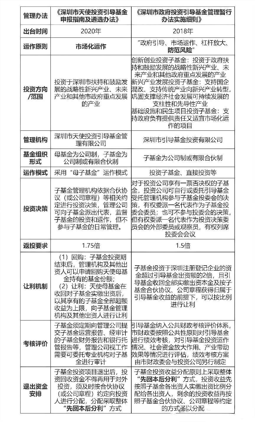
政府产业投资基金——深圳模式

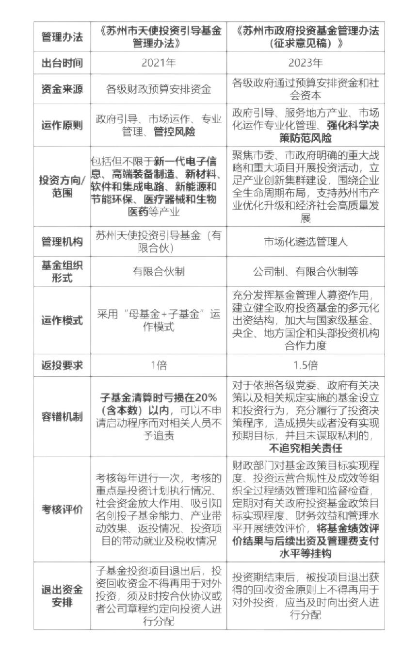
政府产业投资基金——苏州模式

 

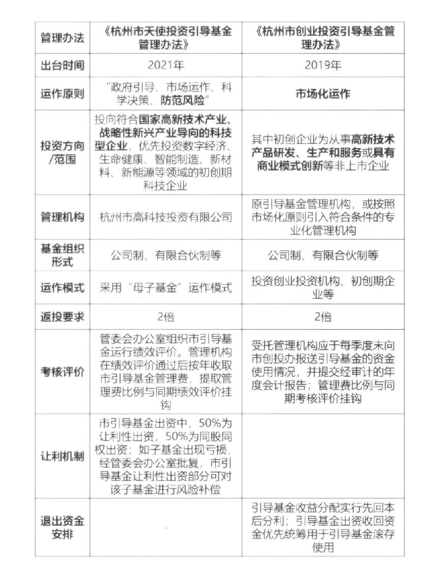
政府产业投资基金——杭州模式

 

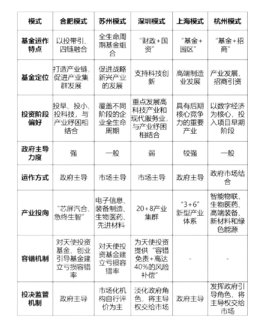
政府产业投资基金模式对比