Service hotline
400-8676-366
首页
生态产业
什么是生态产业
产业生态
绿色升级工程
原料产品-精油
原料产品-尾料
产业政策
产业资本
生态工程
生态文化
生态产品
市场调查报告
生态产品
服务企业
2024.11.01
供销社产业发展基金
2022年,新供销产业发展基金管理有限责任公司由中华全国供销合作总社绝对控股,北京、江苏、陕西等13家省级供销合作社共同出资入股成立。
2024.11.01
国家引导产业基金
我国政府引导基金从2002年起步发展至今,对创业企业的扶持日趋增强,运作模式也日趋完善。据投中信息的监测数据显示,目前80%的政府引导基金实际放大倍数大于4倍。可见政府引导基金很好的发挥了财政资金杠杆作用,带动了社会资本。
2024.11.01
文化产业基金
文化产业发展基金主要用于支持文化产业项目的开发、建设和运营,包括影视制作、出版发行、演艺娱乐、动漫游戏等领域。该基金旨在促进文化产业的结构优化和转型升级,提高文化产业的整体竞争力和市场影响力。
2024.11.01
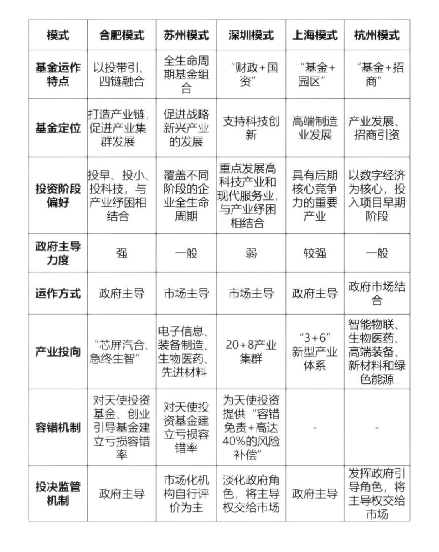
政府产业投资基金模式
走近产业基金——文化产业基金,政府产业投资基金模式,供销社产业合作基金,国家产业引导基金。